(重要文件!請申請者先閱讀)學位考試SOP
公告分類 :
在校研究生 學位考試事宜說明,最新消息
藥品與醫材法規科學碩士在職學位學程 碩士學位口試申請SOP
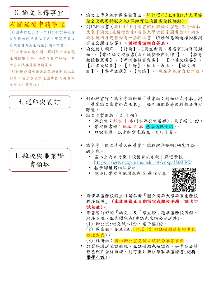
114/4/7因應圖書館再次異動相關法規,故詳細版流程有變更。
詳細版流程:



分享
藥品與醫材法規科學碩士在職學位學程 碩士學位口試申請SOP
114/4/7因應圖書館再次異動相關法規,故詳細版流程有變更。
詳細版流程:


